法国签证提供多少银行流水(对公账户流水多少会被监管)2025年12月精选新闻
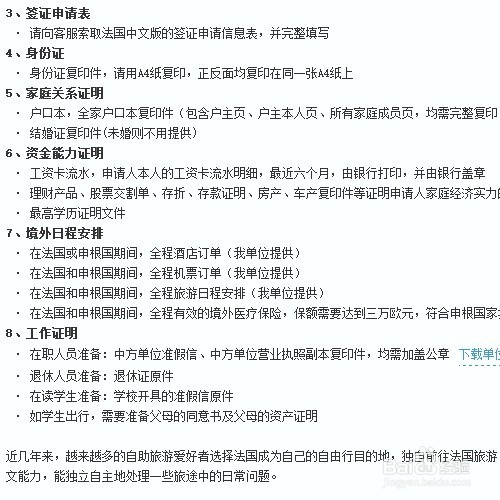
法国签证提供多少银行流水(对公账户流水多少会被监管)
本周四17点,为你带来一场超实用的留学法国在线指导! 从选校选专业,从签证到生活,一次性全讲透! 还有现场答疑、避坑指南、让你少走弯路~ 法国高等教育署微信视频号,17点准时开播!
【出入境新规提醒】📢欧盟已于2025年10月12日起正式启用「出入境系统(EES)」。所有需入境或离境法国及整个申根区的非欧盟公民,无论是否持有签证,均需接受该系统登记。📌 新规适用:➠ 短期停留(最多90天)➠ 涵盖所有申根国家➠ 2025年10月12日-2026年4月9日 分阶段逐步推行➠ 2026年4月10日起全面实施💡 温馨提示:该系统有助于提升边境通关效率、加强安全管控并防范非法移民。逐步登记信息包括出入境时间与地点、姓名、护照号码、照片及指纹等。更多详细信息,可查阅欧盟官网:🔗 网页链接 #ExploreFrance# #微博旅行家# #带着微博去旅行#
我与上海《巴赛别墅》现在法国驻沪总领事官邸《巴赛别墅》上个世纪八十年代是法驻华领事馆,1981年当年法驻沪于领事在《巴赛别墅》给我发了赴法签证。2024年12月30日王度总领事到访我上海工作室带来了礼物《巴赛别墅》专著,同时为法驻沪总领事官邸《巴赛别墅》收藏了我的油品作品。2025年7月14日受总领事王度和夫人邀请在《巴赛别墅》欢迎渡法国国庆,44年后旧地重游,《巴赛别墅》对我而言充满了传奇和梦幻。#旅法画家 #艺术 #收藏#展览#当代来艺术 #画廊 #巴黎 #法国 #中法 #中国 #上海 #劳模#精英#艺术#人工智能#公益#慈善#审美#christianlu #艺术品投资 #艺术品收藏 #当代艺术#当代水墨#luyongan #陆永安#林风眠#赵无极 #art #paris #galerie #artculture #peinture #peintre #artiste #collectiondart #esthetique l#ai#huilesurtoile #france #abstractionlyrique #inspirationimpressionn liste #saintgermain #artshowroom #abstractlyricism #francechine #shanghai #colors #impressioniminspiration 陆永安巴黎的微博视频
2026年预签证法语考试日历来啦!
邂逅法兰西,邂逅未来 | 2025法国高校秋季巡展·重庆站开启!🇫🇷 你是否有一个法国留学梦?想知道顶尖商学院、工程师学院、艺术学院的第一手招生政策?渴望与院校招生官面对面,解开所有申请疑问?机会来了! 2025法国高校秋季巡展-重庆站将于11月22日隆重举办!🎓 活动亮点抢先看:✨ 直击现场:众多法国知名院校招生官亲临,带来最新课程与申请资讯。✨ 权威解读:法国驻成都总领事馆官员详解签证政策与留学动态。✨ 一对一咨询:个性化解答你的专属问题,量身规划留学之路。这是一场不容错过的教育盛宴,为你与法兰西的优质教育之间架起最直接的桥梁!#法国高校秋季巡展-重庆站##法国留学##重庆留学##重庆出国留学#
【法国高校秋季巡展-武汉站】倒计时4️⃣天!11月16日(周日)14:00-18:00,武汉光明万丽酒店3楼宴会厅✅41所高校面对面 ✅招生官+签证咨询 ✅法式甜品+互动体验🎁抽奖自行车、法语课!转发领文创/甜点~📲扫描图中二维码或小程序搜“法国留学指南”参与报名!
【#欧洲飞往中国机票订单快速增长# 】11月,我国宣布对包括法国、德国、意大利在内的45国免签政策延至2026年12月31日。政策公布后,法国、德国、西班牙、瑞典等飞往中国的机票订单快速增长,欧洲赴华出行需求快速上升,促使航空公司加速恢复和拓展直航航线。业界普遍认为,签证便利化与航线扩容正在形成良性循环,推动中欧互联互通全面提速。赞!#中欧合作# 总台环球资讯的微博视频
【对这些国家,延长免签】#民生视角#为持续便利中外人员往来,中方决定将对法国等国单方面免签政策延期至2026年12月31日24时。此外,中方于2025年11月10日至2026年12月31日对瑞典免签。这些国家持普通护照人员来华经商、旅游观光、探亲访友、交流访问、过境不超过30天,可免办签证入境。不符合免签条件人员仍需在入境前办妥来华签证。via中国政府网
【🎙️重要通知】中国延长对法国等45个国家单方面免签政策至2026年12月31日,并对瑞典免签。对瑞典免签自2025年11月10日起实施,暂定执行至2026年12月31日。上述国家持普通护照人员来华经商、旅游观光、探访亲友、交流访问、过境不超过30天,可免办签证入境。不符合免签条件人员仍需在入境前办妥来华签证。延长单方面免签政策国家名单:法国、德国、意大利、荷兰、西班牙、瑞士、爱尔兰、匈牙利、奥地利、比利时、卢森堡、澳大利亚、新西兰、波兰、葡萄牙、希腊、塞浦路斯、斯洛文尼亚、斯洛伐克、挪威、芬兰、丹麦、冰岛、摩纳哥、列支敦士登、安道尔、韩国、保加利亚、罗马尼亚、克罗地亚、黑山、北马其顿、马耳他、爱沙尼亚、拉脱维亚、日本、巴西、阿根廷、智利、秘鲁、乌拉圭、沙特、阿曼、科威特、巴林#美丽川航真情相伴# #免签名单# #航空创作计划#
【#老外越来越有兴趣来中国旅游# 点赞!】#欧洲飞往中国机票订单快速增长# 11月,我国宣布对包括法国、德国、意大利在内的45国免签政策延至2026年12月31日。政策公布后,法国、德国、西班牙、瑞典等飞往中国的机票订单快速增长,欧洲赴华出行需求快速上升,促使航空公司加速恢复和拓展直航航线。业界普遍认为,签证便利化与航线扩容正在形成良性循环,推动中欧互联互通全面提速。赞!网页链接 总台环球资讯的微博视频
页面下方是[打印银行流水]小编根据你关注的话题【法国签证提供多少银行流水】帮你整理出来的相关图像素材(不可商用)、视频资料(版权归原作者)、站内相关图文等结果,这些内容都可以帮助你更好的了解【法国签证提供多少银行流水】。另外,我们也帮你整理出了跟关键词:法国签证提供多少银行流水 高度相关的词汇和长尾关键词,还有一些站内经常出现的高频关键词,希望你能对这些内容感兴趣。如果你希望别人在搜索引擎中查询关键词【法国签证提供多少银行流水】或者在GPT类的AI问答中提到【法国签证提供多少银行流水】的时候,能够看到你的网页、品牌或联系方式,建议你了解一下网站SEO优化服务和关键词GEO内容优化服务,目前打印银行流水已经和国内知名的SEO技术顾问、专业的GEO技术顾问合作,为大家免费解答SEO/GEO专业问题,技术顾问微信:seo5951
【版权声明】内容转摘请注明来源:https://www.slxin.cn/tags/post/%E6%B3%95%E5%9B%BD%E7%AD%BE%E8%AF%81%E6%8F%90%E4%BE%9B%E5%A4%9A%E5%B0%91%E9%93%B6%E8%A1%8C%E6%B5%81%E6%B0%B4.html 本文标题:《法国签证提供多少银行流水(对公账户流水多少会被监管)2025年12月精选新闻》
【权限声明】为了在不同的设备环境下更好的展现内容,网站需获取设备IP及设备UA信息。
设备IP:18.97.9.172
设备UA:CCBot/2.0 (https://commoncrawl.org/faq/)
银行打一年流水吗银行查流水能查多久的银行流水50打印银行流水需要什么打银行流水没有卡分期付款买车银行流水买房要银行流水干嘛农业银行卡流水银行流水扣章银行流水网上打印银行贷款查流水吗日本签证银行流水要求企业对私流水车贷银行流水账单薪资流水佛山办银行流水哪里有银行流水软件买银行流水有什么要求公司要银行流水建设银行查流水银行流水可以只打收入吗银行流水账单查询德国签证 银行流水车贷银行流水账单父母银行流水单怎么查老公的银行流水银行流水单可以作假吗两个银行流水北京银行流水单查询银行卡流水企业贷流水银行流水少可以房贷吗车贷流水银行流水包装费用专业银行流水池子银行流水多少钱银行流水网上怎么查怎么查询银行流水账单建行银行流水账单银行真实流水各大银行流水建设银行流水模板美签 银行流水建设银行流水字体买车贷款需要银行流水法语银行流水招商银行流水怎么查询脱口秀演员池子银行流水池子的银行流水详细内容电子版银行流水中国银行的银行流水银行流水这房屋贷款 银行流水银行流水账单怎么打假银行流水结息推算日均提取公积金银行流水房贷怎么打银行流水银行流水借方贷方是什么意思银行卡6个月流水银行流水改名字签证用的银行流水银行流水 英语怎么让银行流水银行流水怎样刷银行开的流水证明北京哪里可以做银行流水邮政银行查流水账代办里银行流水个人银行流水的作用银行怎么拉流水账招商银行流水怎么打银行流水一定要本人去吗银行卡补卡原卡流水池子银行流水多少钱浦发银行流水账银行交易流水号怎么查支付宝给银行卡刷流水查银行流水 密码淘宝 银行流水太原银行流水银行流水网上可以打印吗企业对公流水买房没有银行流水怎么办太原做银行流水银行打印流水申请银行流水可以删除几条银行卡流水是假的有银行流水可以贷款佛山代做银行流水银行查询pos机流水号个体户银行流水工资卡 银行流水银行流水有地址吗银行流水 留学签证银行流水账单消费银行流水 借贷澳洲留学签证银行流水贷款工商银行的流水如何打印银行卡流水太原银行流水银行流水号作用贷款需要银行流水多少银行流水可以只打收入吗银行账单流水银行打流水盖章吗买车贷款 银行流水手机怎样查询银行流水银行流水真伪辨别银行流水帐能做假吗淘宝卖的银行流水银行流水记录银行流水 制作借据 银行流水银行流水的结息办银行工资流水光大银行流水单银行流水网上可以打吗中国银行流水账单怎么打信合 银行流水伪造假银行流水购房网贷查银行流水招商银行工资流水账单按揭银行流水要求银行账户流水银行流水的利息银行怎么走流水做流水银行银行流水怎么修改银行打流水等多久如何删除银行流水银行可以做假流水吗房贷提供银行流水10万银行流水建设银行打印流水账单按揭需要银行流水做银行流水价格多少异地银行流水账单怎么打增加银行流水入职 工资 银行 流水银行打流水能打多久怎么刷银行流水账怎么去银行打收入流水假银行流水买房银行打电话说我流水大银行可以打印流水明细买房银行流水怎么做银行工资流水账单作假做个银行流水多少钱没有银行流水能买房吗怎样打印银行流水银行流水单可以作假吗银行卡流水怎么办理信用卡银行打流水怎样打印银行流水银行卡流水明细做企业银行流水银行流水培训贷款要银行流水几个月银行流水未达签证 银行流水打印银行的流水怎么查网上银行可以查流水吗银行流水 车贷房贷流水用银行流水的网贷深圳银行流水代办池子的银行流水详细内容去银行打印流水账银行账户流水清单无卡打印银行流水建设银行网上打印流水银行流水知乎工行异地打印银行流水银行流水账制作申根签证 银行流水银行的流水可以房澳洲旅游签证银行流水银行流水可以申请信用卡吗希腊旅游银行流水房贷为什么要银行流水北京银行流水账单银行6个月的流水住房贷款银行流水要求银行 收入流水银行流水结息时间个人银行流水怎么算银行卡挂失还能查流水银行流水结息点身份证能打银行流水吗如何制作银行流水删除银行卡流水记录银行流水英语银行流水码法国签证攻略银行流水中国银行流水账单怎么打转账可以当银行流水吗房贷银行流水重要吗按揭看银行流水银行流水别人借给银行流水账单删除
法国签证提供多少银行流水最新视频
法国签证环节必看三签证材料清单解析哔哩哔哩bilibili【点击观看】
办发达国家签证这样养银行流水基本上都能过签哔哩哔哩bilibili【点击观看】
法国最新入境政策与签证办理详解申根国目前仅可做加急预约的国家法国入境政策法国签证申根国家申根签证法国关闭边境最新政策抖音【点击观看】
法国签证环节必看一签证中心开放全解读哔哩哔哩bilibili【点击观看】
法国签证避坑指南如何准备资料获得签证哔哩哔哩bilibili【点击观看】
很多第一次出国的朋友经常会有一个疑问银行流水真的有那么重要吗小美可以告诉你它不仅重要还会直接影响你的出签率签证签证小知识美国【点击观看】
申根签证为啥大家都爱选法国法国签证办理所需资料与注意事项申根签证申根签法国签证法签抖音【点击观看】
为什么旅游签证留学移民都要看银行流水背后的逻辑是什么房产为何最重要【点击观看】
P6法国申根签证广州中智签证法国受理中心按指模及交材料法国领事馆面试【点击观看】
法国签证提供多少银行流水最新素材
随机内容推荐
银行流水汇款方式经侦大队说我银行卡流水高征信报告银行流水指什么朋友银行转钱到我银行算流水吗民生银行怎么自己查流水旅行社让我打两份银行流水银行流水帐号怎么写房贷一人银行卡流水哪里没有银行流水供车银行流水打多久网络有假银行流水吗贷款怎么拉银行流水账老婆看银行流水招商银行流水电子版怎么编辑出国银行流水只有5个月可以吗所有银行流水 IPO手机银行可以打流水明细吗流水银行是看收入还是支出工商手机银行工资流水银行流水分割单外账根据发票和银行流水做账吗银行流水真伪分辨哈尔滨银行如何查询个人流水德国签证银行流水缺失建设银行 借记卡流水账单银行流水真实鉴别建设银行对于工资流水要求深圳工行银行人员改流水银行流水怎么质证银行卡的流水有什么用吗银行转帐属流水吗银行个人流水税务查吗西安打印流水的银行手机银行流水网上打印出来邮政储蓄银行流水怎么收费吗广西南宁哪里有做银行流水银行流水当日冲账网上银行汇入汇出怎么记流水账银行流水转入房贷中国银行流水用A4纸打印中信银行卡怎么查流水中国建设银行银行流水章扶贫办查银行流水银行流水账3个月能贷房款吗比特币搬砖银行流水大农商银行网上银行查询流水银行为了大客户私自查他人流水公司法人变更银行流水账怎么写孩子出国银行流水怎样才合格银行流水账单在哪里看便利蜂面试 银行流水上海农商银行银行流水银行卡流水必须去银行什么银行流水好银行流水不显示工资单位银行流水放入档案银行财务流水怎么做手工帐是根据银行流水做账吗买房走商贷银行流水证明不知情银行卡流水银行资金流水过大买房时银行卡流水不够怎么办银行能打三年以前的流水吗一个月工资一万怎么走银行流水银行流水查询年限单靠银行流水可以立案吗工商银行流水贷款是真假福州公租房银行流水大怎么办公司银行流水账单需要带什么银行贷款要提供多少流水银行流水款项AGSH温州手机银行流水打印银行流水负债率小学入学提供银行流水银行流水包括银证吗工商企业网上银行如何导出流水银行流水能打三年的吗背景调查能查出来银行流水吗长沙做银行流水的地方房贷流水是名下所有银行卡吗银行无印鉴查询流水案例帮别人打印银行流水怎么到银行查存折的流水账购房银行贷款银行流水账银行流水账 pos机转账佛山建行银行流水审核严格光大银行流水几年可以查银行流水同城票据清算是什么银行流水忽然变多银行流水里对方帐号怎么看银行存款流水党日没有银行流水能贷款不工商银行卡换卡后流水还有吗银行流水多要税吗办贷款办银行卡刷流水已经遗失的银行卡还能打流水吗提取借款人银行流水银行流水下载不了是什么原因银行流水10万能贷款多少交行银行打印仅仅工资流水中国农业银行流水需要本人吗签证提供假的银行流水银行流水造假三年怎么处理银行流水怎么复印清楚微信提前有银行流水吗买房签银行流水如何准备巡视组查银行流水需要什么手续银行流水可以打45天的吗出国旅行打印银行流水中国银行导银行流水和回单银行无法打印1年工资流水银行调阅客户流水工资卡没有银行流水账银行流水视频完整版银行会核查流水真实性吗怎么帮人打印银行流水个人银行卡流水太多会怎样对方不配合银行流水要担保人去银行拉还款流水银行打钱流水怎么查申根签证需要银行流水单吗签证官 银行流水银行流水账单用的什么纸幸福分期提额主要看银行流水吗妈妈查银行流水异地银行流水打不了两年的做假银行流水贷款能查出来吗法人个人银行流水怎么算流水账去银行怎么打身份证丢了可以去银行打流水分析银行流水ppt中国银行流水最多能查几年找别人做银行流水多少钱银行柜员打客户流水交房贷的银行卡可以当流水嘛建设银行手机查流水吉林银行异地流水找工作银行流水能做假的吗提供银行卡给他人流水几百万深圳银行打流水要取号吗兰州招商银行怎么打印银行流水银行打流水需要本人去打吗银行流水打出来不显示名字银行工资流水两家什么银行流水能顺利贷款银行工作人员查询客户流水民政局有资格查银行流水吗部队里会查银行流水吗银行流水账单美金招商银行回单流水号有几个号码微信支付是在银行流水单内吗银行流水打印超页怎么办银行流水账上的字母银行流水单会显示借呗记录吗销售说银行流水不够签证银行流水打一半银行流水回单字体银行工作人员可以做真流水吗中信银行流水启星懂懂懂2013年的银行流水能拉吗房贷打银行流水打多久银行流水单号 英文怎么说雅昌开店需银行流水宁德新能源 银行流水银行查半年流水微信本人怎么能银行流水记录银行流水随时都可以打吗银行能让老婆查流水吗银行流水具体看什么在银行查流水线风险是什么提现需要提供银行流水吗怎么可以查银行的流水账号银行流水上游是什么银行流水梳理一张银行卡可以走多少流水如何查询中国银行流水账户日本银行流水可以贷款吗银行能查询十年前的流水吗广西南宁哪里有做银行流水律师调查令调查银行流水规定银行个人流水交易记录公司银行流水开户行异地根据银行流水办信用卡建行银行流水看的是金额还是笔数打印银行流水账单收费吗支付宝转入银行卡算银行流水注销银行账号还能差流水诈骗案银行流水不是涉案资金银行能查到你的流水吗邮储银行网上查流水模板保定银行流水账单怎么打印肇事方让提供银行卡流水银行流水显示腾讯财付通还款银行没有工资流水怎么办银行卡流水会显示什么原因银行流水帐单能保持几年怎么样的流水才是银行喜欢的银行流水做假的影响银行卡查流水账一定要本人去吗办理贷款流水要交银行存底吗
法国签证提供多少银行流水相关资源
今日热点推荐
自制莓果巧克力冷萃酸奶夹为什么马克龙访华要看都江堰兴趣消费释放文旅新动能2025尖叫之夜16年注册CFM是什么梗这家小店值得上烟火榜人类驯服火人珍贵记录真周到冬天还要给大闸蟹穿棉衣全球最长单程民航航线正式通航美加墨世界杯抽签结果出炉摆摊也要和摊主跳成一团一周谣言盘点2025杀疯了的年度妆容2025尖叫之夜节目单锦绣中华里的百样非遗河南队离冠军最近的一次电影得闲谨制北京首映礼网友偶遇法国总统夫人看熊猫背后真的有高人指点三亚发生一起故意伤害案致3死此人蛋商恐怕在我之上阿富汗和巴基斯坦边境爆发冲突Dream Party舞蹈挑战小女孩不语只是一味地敲敲敲李亚鹏的另一个“女儿”得闲谨制值得一看吗疯狂动物城沦为“疯狂盗摄城”白鹿澳门街头在逃黑天鹅狙击蝴蝶李雾好浓的忠犬小狗王一博手滑掉海里美军3架坠海超级大黄蜂战机未找回尖叫之夜破亿角色人形立牌人机感的精髓是颗粒感请把这条视频推给我的男朋友黄子弘凡和李羲承怎么认识的王橹杰手势舞上新看完疯狂动物城2满满的幸福感谁能拒绝喵喵坐车摇小力士喜夜2最佳喜剧小队尖叫之夜CP大乱炖中间是执法记录仪没电了吗抚慰犬:又怎么了我的大小姐我的2026乌啦啦打卡赣州瑞金牛肉汤唐诡西行获AACA最佳剧集奖王楚钦回应不敌弗朗西斯卡范丞丞问网友染什么发色敖瑞鹏此爱舞台直拍孙颖莎回应主动让分吴敬平说樊振东永远比你多一板





