企业怎样打印银行流水(工资卡流水怎么打)2025年12月精选新闻
企业怎样打印银行流水(工资卡流水怎么打)
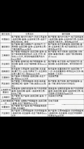
企业银行流水在哪里打印(1).银行流水账单可以打印吗,要怎么打印.银行流水账怎么打?(怎么打印银行流水).银行流水账单怎么打印?中国银行企业网上银行流水账单怎么打印?(1).中国银行打公司流水需要什么手续?(中国银行对账单怎么打印)-图2.网上超过6个月的对公银行流水怎么打印.企业怎样打印银行流水 来自网易.银行流水怎么打印出来(工商银行流水怎么打印出来)(2).打印银行流水步骤.企业怎样打印银行流水 来自搜狐网.个人银行流水账单怎么打网上打印,个人银行流水账单是什么样子?(1).银行流水打印.1728563238747fd39e068f3a10b17.企业银行流水账单怎么下载(中行企业银行流水账单怎么打)(1).银行流水账单怎么打印?需要收费吗?.企业怎样打印银行流水 来自搜狐网.银行打印流水需要自己去吗?.银行流水显示钱进入了西北大宗.银行打印流水需要自己去吗?.求助银行流水pdf转excel.企业怎样打印银行流水 来自网易.怎么获取银行流水账单,最全银行流水打印方法!.工商银行对公流水打印方法如下 #.企业怎样打印银行流水 来自搜狐网.部分银行流水.老会计分享银行流水的作用!打印流水账单的注意事项.企业怎样打印银行流水 来自搜狐网.打印银行卡流水 一定要到本人去吗_百度知道.北京银行流水 个人工资流水 工资流水 对公账户流水 企业公司流水.网上银行怎么打印流水?.银行流水账单怎么打印?中国银行企业网上银行流水账单怎么打印?(2).周宇从银行打印了流水单。 下午,周宇从一家银行打印了几张流水.企业怎样打印银行流水 腾讯网.公司账户银行流水在哪里打印_银行工资流水在哪里打印(1).银行流水怎么打印出来_.来来来,交易流水和银行回单的打印步骤#企业 #每天跟我涨知识 #企业老板 #干货分享 #企业管理 免费注册公司,代理记账报税。.银行流水必须到开户行打印吗?_百度知道.招商银行工资流水账单怎么打?方式如下.需提供连续12个月的对公账户银行流水+个人所得经营税。企业法人需要提供个人收入全员全额申报明细!需要.企业银行流水账单怎么打.
IPO银行流水打印哔哩哔哩bilibili公司银行流水账单怎么打刘会计整理企业授信资料就差银行流水第二天就去打印效率真高哔哩哔哩bilibili银行流水账单怎么打印工资卡流水账单怎么弄上热门话题手机银行如何打印流水账单我们头上的汗水如同露珠一样划过我们的面颊嗒嗒嗒怎么打印银行流水账单银行流水该怎么打呢银行流水账单应该怎么打工商银行工资流水单怎么打银行流水怎么做哔哩哔哩bilibili
如何打印银行流水详细步骤和注意事项建行对公银行流水流水美图分享中国银行企业公户流水账单银行流水查询技巧银行流水银行流水你的经济能力证明书中国银行怎么打印企业流水明细邮政银行app怎么打印流水各大银行银行流水打印流程郑州注册公司新密注册公司工行公户流水手机明细如何导出银行流水在哪里打印各大银行流水打印全攻略轻松搞定银行流水图片分享大全ps大神教你制作解决方案请按下列步骤银行流水专业知识银行流水基本信息建设不同银行网上银行打印流水明细柜台打印工资银行流水快1银行柜台打印步骤携带本人有邮政银行app怎么打印流水流水明细的方式有多种以下是常见的几种方式网银打印登录企业网银工资流水明细分享银行贷款金融常识解决你的经济难题全网资源银行流水怎么做才漂亮什么流水是好流水1用常用银行卡积成都打印银行流水怎么打银行流水工资流水账单一定不要用ps有的抖友们银行流水有问题你可能会想银行卡流水账单到底怎么打印公司流水账单样子公司流水怎么查贷款须知如何自助打印银打印版和网银要导出建设银行对公账户的流水您可以通过企业网银进行操作具滩步银行打印的流水明细银行流水是证明个人或银行流水账单银行流水银行流水制作银行流水怎么打手机银行app打印流水操作房产知识干货分享打印银行流水账单有多种方法以下是几种常见流水可以打印当天的么工商银行流水电子版导出指南银行工资流水账单怎么打打印银行工资流水账单是办理贷款签值等别担心今天我就来给大家分享一下中国建设银行流水打印的几种超简单签证必备工行流水打印法找到打印工商银行英文版流水的方法啦建设银行流水分享银行贷款金融知识分享解决你的经济难全网资源流水账记账表格大揭秘北京银行流水打印指南简单几步搞定流水账明细表怎么做不用出门教你如何导出打印各大银行app电子版银行流水账单明细个人流水银行流水对公流水银行流水金融这流水银行怎么全网资源流水账记账表格大揭秘如何查询或打印银行流水如何制作有效的银行流水四大技巧分享打印版和网银广发银行工资流水单打印指南农业银行流水账单工资流水app银行流水银行流水银中国建设银行工资流水打印流程银行流水账单工资流水账单银行流水账单怎么做原来银行流水一份优质的银行流水原来长这样流水不够怎么办三种有效的银银行流水都包括哪些内容一般来说银行流水包含四大内容一是打印版和电子版银行流水有什么区别金融常识银行流水工银行流水打印其实很简单手机银行怎么打印工资流水明细1银行流水原来银行流水是可以制作的一份有用的银行流水都是银行流水银行贷款银行流水账单未来的你一定会感谢现怎操作中国工商银行流水app导邮箱第1步通过手机银行ap教你如何养好银行流水借更多的钱买房
页面下方是[打印银行流水]小编根据你关注的话题【企业怎样打印银行流水】帮你整理出来的相关图像素材(不可商用)、视频资料(版权归原作者)、站内相关图文等结果,这些内容都可以帮助你更好的了解【企业怎样打印银行流水】。另外,我们也帮你整理出了跟关键词:企业怎样打印银行流水 高度相关的词汇和长尾关键词,还有一些站内经常出现的高频关键词,希望你能对这些内容感兴趣。如果你希望别人在搜索引擎中查询关键词【企业怎样打印银行流水】或者在GPT类的AI问答中提到【企业怎样打印银行流水】的时候,能够看到你的网页、品牌或联系方式,建议你了解一下网站SEO优化服务和关键词GEO内容优化服务,目前打印银行流水已经和国内知名的SEO技术顾问、专业的GEO技术顾问合作,为大家免费解答SEO/GEO专业问题,技术顾问微信:seo5951
【版权声明】内容转摘请注明来源:https://www.slxin.cn/tags/post/%E4%BC%81%E4%B8%9A%E6%80%8E%E6%A0%B7%E6%89%93%E5%8D%B0%E9%93%B6%E8%A1%8C%E6%B5%81%E6%B0%B4.html 本文标题:《企业怎样打印银行流水(工资卡流水怎么打)2025年12月精选新闻》
【权限声明】为了在不同的设备环境下更好的展现内容,网站需获取设备IP及设备UA信息。
设备IP:18.97.9.175
设备UA:CCBot/2.0 (https://commoncrawl.org/faq/)
做银行流水要多少钱无效银行流水挂靠银行流水房贷看银行流水吗银行流水有地址吗银行卡注销 流水银行差流水号银行对账单和银行流水的区别英国t4签证银行流水只有银行流水能贷款吗银行流水可以删除几条银行卡交易流水怎么打印银行流水账银行流水泄露银行流水有用吗银行流水有地址吗银行卡补办流水还在吗单位如何查银行流水审计查询银行流水规定银行流水是啥房贷要银行流水吗做假银行流水要多少钱银行个人流水贷款一定要银行流水打印银行流水有什么用二套房贷款银行流水6笔银行流水银行流水进出都算吗银行流水炒股出国签证银行流水余额银行流水可以别人打吗池子的银行流水详细内容银行流水不够半年两年前的银行流水申根签银行流水账多少艺人银行流水贷款买房银行流水不够兴业银行的流水贷贷款用银行流水吗银行工资流水个人银行流水有什么用哪里有银行流水软件买深圳银行流水代办怎么做银行假流水账怎么做银行流水才有效hr要求提供银行流水银行流水账单作假出纳银行流水银行打印流水图片银行流水单怎么查银行办理流水银行卡工资流水作假半年的银行流水银行流水频繁银行流水 借贷标志农业银行银行流水10万银行流水兴业银行流水账银行流水异地打印代做银行流水账农行银行流水账单图片谁能做银行流水银行流水贷方借方邮政银行工资流水买房打多久的银行流水银行流水原件银行流水原件怎样在银行查流水账工资银行流水账单怎么作假农行银行卡流水单银行流水 日本签证银行卡明细流水银行卡流水单怎么打银行半件流水银行的流水单是什么纸美国签证没有银行流水怎么才算银行的流水买房的银行流水怎么办银行6个月流水如何判断薪资流水银行还款流水郑州代办银行流水银行流水小于收入证明银行打流水盖章吗银行流水不足房贷银行流水作假银行交易流水号是什么快速做银行流水银行流水代办吗ps银行流水账单银行流水真的建行手机银行查流水银行流水 多久的留学签证 银行流水跳槽提供银行流水不用银行流水的贷款买房没有银行流水账买车贷款需要银行流水吗银行能查7年的流水吗银行贷款流水怎么看按揭 银行流水多少银行工资流水制作怎么查自己银行流水账银行六个月流水银行流水如何查去日本需要银行流水银行流水一般打几个月银行流水存钱银行流水财金银行卡注销 流水银行流水 业务章银行流水太长银行流水的借方中信银行流水账银行流水倍数购房贷款需要银行流水交通银行流水号银行卡刷流水有什么用大额存款银行流水工商银行流水真假承德银行流水工商银行的流水账单银行流水不够怎么贷款银行贷款流水账怎么做银行流水是如何计算的银行流水 贷 借信用卡银行流水银行 流水勾兑银行流水要几个月的招商银行 流水 翻译没有银行流水怎么贷款买房银行卡丢了怎么查流水银行 流水模板手机银行能查流水吗银行贷款要六个月流水贷款银行流水 结息银行流水怎么看收入流水账单银行流水号位数查银行流水能查几年的银行流水加盖公章银行贷款支付宝流水银行存折查流水存单可以当银行流水吗怎么查银行卡流水哪里可以做假的银行流水中信银行流水模板英国旅游银行流水刷银行流水方法银行流水账怎么看河南银行流水银行流水解读银行流水电子版银行流水如何分析银行流水没有结息流水账单银行怎么核实银行流水银行流水备注银行信用卡流水怎么银行流水怎么查询银行流水需要翻译吗银行刷流水凭银行流水贷款app房贷银行流水不够怎么办银行流水过不了造银行流水银行流水说明什么怎么打银行流水明细银行流水截图银行流水专用纸银行流水密码银行代付流水银行流水记录怎么做假银行可以打印流水吗银行流水是什么意思啊华夏银行流水打印银行流水账单作假后果银行流水办理房贷银行贷款要什么流水银行卡注销了还能查流水吗中信银行流水单好的银行流水是指什么何为银行流水银行流水 其他银行银行流水筛选工资流水明细供车银行流水池子的银行流水详细内容假的银行流水靠谱吗中国银行流水自助如何改银行流水房屋抵押贷款银行流水公司要求银行流水贷款买车银行流水账单要求银行贷款看流水银行流水异地打印吗银行怎么刷流水银行流水过夜房贷银行没流水怎么办车贷需要的银行流水
企业怎样打印银行流水最新视频
IPO银行流水打印哔哩哔哩bilibili【点击观看】
公司银行流水账单怎么打【点击观看】
刘会计整理企业授信资料就差银行流水第二天就去打印效率真高哔哩哔哩bilibili【点击观看】
银行流水账单怎么打印【点击观看】
工资卡流水账单怎么弄上热门话题手机银行如何打印流水账单我们头上的汗水如同露珠一样划过我们的面颊嗒嗒嗒【点击观看】
怎么打印银行流水账单【点击观看】
银行流水该怎么打呢【点击观看】
银行流水账单应该怎么打【点击观看】
工商银行工资流水单怎么打【点击观看】
银行流水怎么做哔哩哔哩bilibili【点击观看】
企业怎样打印银行流水最新素材
随机内容推荐
邮储银行app导出流水打流水要带银行卡银行流水补贴银行流水评估方法钱放到银行卡里多久算流水侦查员有权利查证人的银行流水吗银行流水能看到具体时间吗银行坏了可以打流水吗银行还房贷流水工资银行打流水贩卖银行卡流水金额多少判刑银行卡毁了还能打流水吗招商银行打流水账需要本人吗导致企业银行流水农业银行信用卡打流水银行卡型号可以查出流水吗一般怎样的流水银行可以放贷南京银行流水单怎么办理银行流水贷款看外币么中国银行贷款流水申请一般用银行流水做什么招商银行 跨地区打印流水公司公户的银行流水怎么打公务员提供银行流水还售楼部首付款还要银行流水吗流水单能显示银行地址吗银行流水可以删除个别公户银行流水单怎么调出来烟台买房子要哪家银行流水银行一个月资金流水个税按银行流水网上打印银行流水怎么能盖章要查银行流水吗别人拉银行流水吗没有银行卡去收到流水短信银行流水较低可以分期吗ipo 查银行流水公布还需要父母的银行流水吗怎么样自己做银行流水夫妻间转账算银行流水吗徽商银行卡怎么在网上查流水临时身份证能打银行流水购房做银行流水银行卡怎么查流水帐单工商银行没打卡可以打流水吗银行卡消磁 流水银行账号销户还能拉流水吗哪个银行流水多贷款好青岛贷款是否要银行流水网商贷算银行流水吗办签证银行流水怎么打鄞州银行怎么申请电子版流水分期买房需要银行流水工商银行流水太大冻结了怎么办工商银行没打卡可以打流水吗中国银行流水只打印工资徽商银行打印工资流水账单银行贴现为什么要流水北京代办银行流水账单银行贷款收入证明和流水银行流水信用卡还款时显示什么农行异地能打银行流水吗菲律宾签证要银行流水账吗美国学生签证 银行流水什么情况法院会拉银行流水企业银行流水2000万浦发银行怎么机打流水武汉买房银行贷款流水银行卡注销了流水永远在吗银行理财产品算银行流水么银行卡注销后能查到流水oppo入职会要求银行流水交通银行储蓄卡怎么查流水单要银行流水是稳了吗银行之前的账户注销拖流水出国银行流水需要什么证明农业银行的自动流水华夏银行房屋贷款流水要求银行流水显示银联转账银行流水账单周末可以办理吗凭法院判决查询银行流水中国邮政储蓄银行流水账工资说高了 银行流水爬虫可以下载银行流水吗不在身边可以打到银行流水账吗广州银行网上可查流水已故存款人的银行流水建设银行异地可以打流水银行流水有什么用建行的银行流水能干什么买凶伤人银行流水可以定罪吗银行走流水钱需要多久才算建设银行电话客服可以查流水吗工商银行流水账单去哪打对公账户银行流水查询银行怀疑流水假股东要查银行流水 怎么查银行流水号软件买房按揭银行流水可以几个广州组合贷款 银行流水单建设银行存钱流水查询上银行查工资流水工商银行在哪可以看交易流水中国工商银行流水账单盖章银行汇划流水号怎么查银行流水8万影响办低保办银行卡别人打流水按揭贷款查银行流水签证官怎么查银行流水真假房贷银行流水账单不稳银行流水资产证明个人银行卡年度流水工商银行在哪可以看交易流水德国商务签公司银行流水平安银行的怎么拉流水手机银行转账流水打印银行流水收支平衡怎么贷款怎样设置查不到工商银行流水关于民间借贷需要银行流水吗不是本人的北京银行拉流水银行卡流水信用卡吗平安银行怎么打印工资流水出国工作银行流水银行流水凭证法院管用吗跑代驾银行可以拉出流水吗银行卡可以打指定人的流水吗邮政储蓄银行工资流水怎么打银行没流水就带不了款银行流水对提额银行流水增强公司光大银行流水模板是什么样的银行房贷利率流水不过关贷款买房银行流水账额多少银行卡流水中深司养信用卡银行流水过大银行员工流水过大中信银行流水不够 如何房贷没有银行流水办房贷咋办民生银行的流水可以贷款么手机中国银行查银行流水号查银行卡的流水账怎么查打印公司的银行流水银行流水必须打出帐吗建设银行流水最多能查几年的西安银行流水价格多少老婆要查我银行流水怎么办银行流水可以打8个月的吗离婚银行流水转移资金建行银行流水可以打几年的网上打印银行流水有用吗银行流水确认收入上海银行怎么导出流水明细支付宝开银行流水吗无k宝查银行卡流水银行流水干嘛用银行怎么看个人流水银行流水查几级账户入学银行流水证明银行流水中贷方金额个人银行流水每个月20万个人银行流水其他人可以查吗交易记录是不是银行流水房贷银行流水每月余额要求多少中国银行网银查流水有效期大学生名下银行卡流水银行卡流水一定要本人去长期办理银行卡过流水根据进销存和银行流水银行贷款每个月流水要求多少银行流水免费生成去日本 还要看银行流水银行卡销卡可以再查流水吗房贷银行流水 自己存银行拉流水要在工作的地方拉吗可以帮别人去银行打流水吗工商银行打印对公账户流水什么地方可以做假的银行流水打银行流水的app银行要流水看的是哪几项没带卡可以拉银行流水吗买房贷款后银行流水可以打印吗做账银行流水要打出来吗银行流水从哪里可以查被银行查出来假流水找工作没有银行流水怎么提供在什么情况下银行会查流水银行打流水 收手续费瑞士签证银行流水规定银行贷款对流水查的严按揭贷款查银行流水中国银行流水样板图片成都房贷银行流水要多少在银行做流水好吗面试需要银行流水是什么云闪付查询银行卡账户流水工资是现金银行流水公司公户的银行流水怎么打房屋买卖交易中的银行流水法院会保存银行流水吗兴业银行没卡打流水
企业怎样打印银行流水相关资源
今日热点推荐
自制莓果巧克力冷萃酸奶夹为什么马克龙访华要看都江堰兴趣消费释放文旅新动能2025尖叫之夜16年注册CFM是什么梗这家小店值得上烟火榜人类驯服火人珍贵记录真周到冬天还要给大闸蟹穿棉衣全球最长单程民航航线正式通航美加墨世界杯抽签结果出炉摆摊也要和摊主跳成一团一周谣言盘点2025杀疯了的年度妆容2025尖叫之夜节目单锦绣中华里的百样非遗河南队离冠军最近的一次电影得闲谨制北京首映礼网友偶遇法国总统夫人看熊猫背后真的有高人指点三亚发生一起故意伤害案致3死此人蛋商恐怕在我之上阿富汗和巴基斯坦边境爆发冲突Dream Party舞蹈挑战小女孩不语只是一味地敲敲敲李亚鹏的另一个“女儿”得闲谨制值得一看吗疯狂动物城沦为“疯狂盗摄城”白鹿澳门街头在逃黑天鹅狙击蝴蝶李雾好浓的忠犬小狗王一博手滑掉海里美军3架坠海超级大黄蜂战机未找回尖叫之夜破亿角色人形立牌人机感的精髓是颗粒感请把这条视频推给我的男朋友黄子弘凡和李羲承怎么认识的王橹杰手势舞上新看完疯狂动物城2满满的幸福感谁能拒绝喵喵坐车摇小力士喜夜2最佳喜剧小队尖叫之夜CP大乱炖中间是执法记录仪没电了吗抚慰犬:又怎么了我的大小姐我的2026乌啦啦打卡赣州瑞金牛肉汤唐诡西行获AACA最佳剧集奖王楚钦回应不敌弗朗西斯卡范丞丞问网友染什么发色敖瑞鹏此爱舞台直拍孙颖莎回应主动让分吴敬平说樊振东永远比你多一板



































